低温冷害是影响水稻产量和品质的主要因素之一,植物在适应环境过程中进化出十分复杂的感知防御与发育平衡的分子调控机制。microRNA作为一类位于调控网络上游的调控基因,在植物响应低温胁迫信号过程中发挥重要作用,但其发挥作用的信号传递仍不清楚。
近日,我院孙明哲/孙晓丽团队在国际知名期刊Plant Physiology(中科院一区TOP,IF=8.34)发表了题为“Osa-miR1320 targets the ERF transcription factor OsERF096 to regulate cold tolerance via JA-mediated signaling”的研究论文。该研究鉴定到一个水稻物种特异的microRNA(Osa-miR1320),并揭示了miR1320-OsERF096可通过抑制JA介导的冷信号通路调控水稻冷胁迫应答机制,为培育耐冷水稻新品种提供了重要参考。

该研究首先通过qRT-PCR发现miR1320两个成熟体miR1320-3p和miR1320-5p表达均受冷胁迫抑制。遗传学试验发现,miR1320过量表达提高了水稻耐冷性,而miR1320敲低则降低了耐冷性。通过5’-RACE和双荧光素酶试验,发现1个AP2/ERF转录因子OsERF096是miR1320的直接靶基因。OsERF096的表达水平受到miR1320调节,在miR1320转基因株系、不同水稻组织和冷处理条件下表现出与miR1320相反的表达模式。

图1 miR1320正调水稻耐冷性
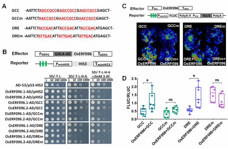
进一步分析发现,OsERF096存在两个转录本,其中OsERF096.1蛋白C末端存在一个跨膜结构域。亚细胞定位分析实验表明OsERF096.1定位在细胞核和膜系统,冷胁迫下膜定位的OsERF096.1可转运至细胞核,而OsERF096.1则严格定位于细胞核。酵母单杂交和双荧光素酶试验证实了OsERF096与GCC-box和DRE/CRT顺式元件的结合特性。遗传学试验也证实了全长OsERF096.1和缺失跨膜结构域的OsERF096.1△TM均降低了水稻耐冷性,而OsERF096表达敲低则提高了耐冷性。

图2 OsERF096可以与GCC和DRE顺式元件结合
利用RNA-seq和靶向代谢组学检测发现OsERF096影响了JA生物合成和信号转导。外源施加MeJA可以恢复OsERF096-OE转基因水稻株系的冷敏感表型及JA激活的OsDREB1A-C表达。综上所述,miR1320可通过抑制OsERF096的表达,解除OsERF096对JA介导的CBF信号通路的抑制,正向调控水稻耐冷性。

图3 miR1320-OsERF096调控水稻耐冷性的分子机制
综上所述,miR1320可通过抑制OsERF096的表达,解除OsERF096对JA介导的OsDREB1s信号通路的抑制,正向调控水稻耐冷性。
买球赛的app官网作物逆境分子生物学实验室孙明哲教授和孙晓丽教授为通讯作者,孙明哲教授、博士生沈阳和硕士生陈悦为共同第一作者。本研究得到了国家自然基金项目、中国博士后科学基金等项目资助。
贾博为 供稿
